
Animazione video - Transformes LLM
Logica / Matematica
€1.99
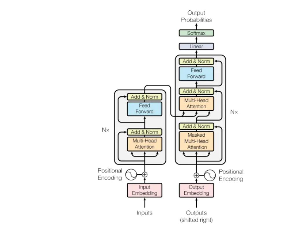
In questa rappresentazione animata ti verrà spiegata visivamente in maniera semplice e dettagliata il funzionamento dell'attuale tecnologia che si nasconde sotto il cofano delle moderne intelligenze artificiali.
Prodotto in parte realizzato con tecnologie AI
Lingua italiana
Durata 25 Min
Prodotto non rimborsabile
Accesso al video 12 mesi (1 anno)
